光学前沿—驾驭太赫兹空隙
本文译自Sidney Perkowitz所撰写的Navigating the terahertz gap一文,文章发表在Physics World, 2020, 33(3):37–40上。翻译目的为分享知识,欢迎指正。如有侵权,请告知删除。点击文末原文链接可以阅读英文原文。




仔细去看一张教室里的海报,上面展示了从伽马射线到无线电波整个广阔的电磁频谱,你会发现处于红外和微波之间的一小块区域。它被称为远红外、亚毫米或太赫兹波,名义上被定义为从中红外波段的到微波波段的的波长范围。尽管在这些教育海报中并不突出,但这个波长范围是地球上和地球外物理学的丰富研究领域。

[图片来自其他网站,翻译者添加]

虽然有微波和红外光源可以在那些频率下产生数千瓦的功率,但缺乏在太赫兹频率范围工作良好的光源,这就是为什么它常常被称为“太赫兹间隙”。热的黑体在太赫兹频率下只产生微瓦的功率,而微波技术不容易被推广到毫米波长以下,因此标准的光谱方法不适用。然而,这一频率间隙非常值得开拓。它是探测凝聚态物质的电子、晶格和量子性质以及研究大分子的合适频率范围。它可以应用于生物医学、安检系统和艺术品研究。在实验室外,太赫兹辐射与宇宙微波背景辐射 (CMB)和其他天体物理现象有关,有助于寻找太空生命的起源。
1. 用微瓦和毫瓦功率将就
幸运的是,当科学家们看到理解上存在空白时,他们马上投入研究。自20世纪60年代以来,研究人员已经找到了利用傅里叶变换光谱仪获得高质量太赫兹光谱的方法。在这个装置中,一个热源向固体、液体或气体样品发送微瓦的太赫兹功率,被样品反射或透射。接下来,光束被分成两部分,每部分被镜子反射。然后光束被重新组合,当一面镜子相对另一面镜子移动时,探测器测量产生的干涉信号。通过对这个干涉图的傅里叶分析得到样品的特定频谱,其信噪比高于传统光谱仪。
另一种制造太赫兹辐射源且可以得到更高功率的常用方法是用CO2激光对有机分子介质(如甲醇CH3OH)的振动态进行光学泵浦。这会激发分子的转动亚能级,发射出离散的太赫兹激光谱线。不同的介质以毫瓦的功率提供数百条谱线,从而在很宽的范围内得到精确的数据。
自20世纪60年代和70年代以来,在我的实验室和其他实验室,这种太赫兹傅里叶光谱仪和泵浦激光器已经用来探测半导体及其纳米结构、超导体、非均匀材料、液态和气态水以及生物分子。但最近,基于半导体技术(见2016年6月期第28-31页)和同步加速器和自由电子激光器(见第40页方框)的强且新的太赫兹源提升了实验室的研究。事实上,根据澳大利亚卧龙岗大学Roger Lewis在2014年进行的一项文献计量研究,1975年至2013年间,发表的摘要、标题或关键词中包含“太赫兹”的论文数量呈指数增长(J. Phys. D: Appl. Phys. 47 374001)。

2. 太赫兹物理学升空
早在1964年,太赫兹物理学也受到了强大的推动以走出实验室进入宇宙。就在那时,阿诺·彭齐亚斯(Arno Penzias)和罗伯特·威尔逊(Robert Wilson)在贝尔实验室使用为卫星通信设计的天线工作,意外地发现了一个微波波长为7.35 cm的恒定信号,它似乎均匀地分布在天空中。
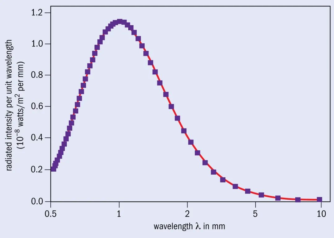
对这种未知辐射的决定性测量是在1989年发射的美国宇航局(NASA)宇宙背景探测器 (COBE)卫星上进行的。使用傅里叶变换光谱仪,COBE的结果与黑体在2.725±0.002 K下的发射曲线几乎完全一致。该光谱的峰值强度位于1.07 mm,跨越了太赫兹范围(图1),而彭齐亚斯和威尔逊抓住了曲线的末端。另外,COBE还比较了来自不同天空方向的毫米波辐射,发现CMB具有轻微的各向异性,代表了105分之一的温度波动(见2020年2月期第36–40页)。

这些黑体数据与1965年宇宙学家罗Robert Dicke、Philip Peebles及其同事的预测相符,即随着在大爆炸后冷却,宇宙将充满~3 K的剩余黑体辐射。数据的一致性为大爆炸理论提供了有力的支持,其结果对宇宙历史提供了深刻的见解。事实上,当乔治·斯穆特(George Smoot)和约翰·马瑟(John Mather)因为在COBE方面的工作而获得2006年诺贝尔物理学奖时,诺贝尔委员会指出COBE可以“被视为宇宙学作为一门精确科学的起点”。
CMB的温度波动也很显著;它们代表了宇宙大爆炸38万年后组成宇宙的氢的密度变化。它们演化成今天的宇宙结构,星系的细丝被巨大的空洞包围。COBE之后,NASA于2001年发射的威尔金森微波各向异性探测器(WMAP)和欧洲航天局(European Space Agency)于2009年发射的普朗克号(Planck)飞船从太空研究了这种波动。探测方法和空间技术的进步改进了随后的各项任务。普朗克号飞船用热探测器探测到微弱的信号,探测器冷却到0.1 K并发出阿瓦特量级的噪声,在9个频率处覆盖了从0.03 THz (10 mm)到0.857 THz (0.35 mm)间最宽的频率范围。飞船测量到的宇宙温差为5 µK或更小,角分辨率低至4 角分,相比之下,COBE的值为7°,WMAP为0.5°(图2)。
利用所谓的“含宇宙常数的冷暗物质模型”(ΛCDM)(宇宙“标准模型”)对普朗克号的太赫兹辐射数据进行了分析。ΛCDM假设物理学,包括广义相对论,在整个宇宙中都是相同的;宇宙最初是热的、稠密的,并且一直在膨胀;宇宙包括暗能量、暗物质、普通物质、光子和中微子。2018年,普朗克号的最终结果显示,宇宙有138亿年的历史;它包含31.5%的物质(4.9%的普通物质和26.6%的暗物质)和68.5%的暗能量;它很可能只包含三种中微子,它们的质量总和小于0.12 eV;宇宙正在膨胀,哈勃常数H0为67.4 km/s/Mpc。
这些结果为我们提供了迄今为止最准确和最全面的宇宙图像,其中太赫兹探测技术发挥了重要作用。然而,由于不确定度仅为1%,普朗克号的H0值与根据其他据信可靠的天体物理数据得出的值73 km/s/Mpc存在差异—这种差异可能指向新的物理学。



图2 COBE、WMAP和普朗克号飞船在太赫兹范围内对早期宇宙温度变化的分辨率逐渐提高的观测。


3. 采用毫米波观测黑洞
另一个太赫兹天体物理工程要求的分辨率远远高于普朗克号达到的分辨率。2019年4月,国际事件视界望远镜 (Event Horizon Telescope, EHT)合作展示了有史以来第一张黑洞图像—位于5500万光年外的椭圆星系M87中心的超大质量黑洞(见2019年5月期第8-10页)。
该工程的目的是通过观察黑洞的“阴影”来研究视界附近的区域,这是一个由流入黑洞的热吸积物质发出的微光中的黑暗区域。这个阴影是由视界附近引力弯曲并捕获光线造成的,其直径约为广义相对论预测的施瓦西半径(黑洞半径)的五倍。它只张开约40微弧秒的一个小角度。
太赫兹光子描绘了一个黑洞,因为它们来自黑洞引力阱的深处。在波长1.3 mm到7 mm之间对M87的早期研究显示了一个中心40微弧秒结构的迹象,但无法对其进行成像。然而,这些结果确实表明,毫米波长越短,光子就能更准确地描绘黑洞在明亮区域内的实际位置。但是没有一个单独的单天线或多天线射电望远镜装置能够在毫米波长提供所需的角分辨率。
解决方案是EHT将地球周围的8个独立装置连接起来,包括智利沙漠中的阿塔卡玛毫米/亚毫米波阵列望远镜 (Atacama Large Millimeter/submillimeter Array, ALMA)、南极洲的南极望远镜(South Pole Telescope, SPT)和西班牙的IRAM 30米望远镜(图3)。由此得到的虚拟望远镜给出了1.3 mm波长除以地球直径这个量级的角分辨率。经过协调望远镜和分析PB字节数据的复杂过程后,合成网络产生了分辨率为20 微弧秒的引人注目的图像。它清楚地显示了42 微弧秒宽的明亮辐射区内的暗影,暗影本身显示了细节。对数据的分析给出了一个6.5×109倍太阳质量的中心质量,决定性地确立了M87中存在一个超大质量黑洞的证据,并支持了这种大小的黑洞位于星系中心的假设。


在太赫兹频段以航天器为基础的的天体物理学和宇宙学研究—例如测量宇宙微波背景的波动—之所以成为可能,是因为像COBE和Planck这样的项目中灵敏的探测器经过低温冷却以降低噪声。在实验室中,灵敏的探测器对于使用来自微瓦级热源的太赫兹傅里叶变换光谱技术也很重要。
太赫兹光谱技术的另一种途径是开发更强的光源。光学泵浦的激光器(见正文)产生毫瓦级功率,这对于许多用途来说是足够的,但它们需要一个二氧化碳激光器,而且不像黑体,不能覆盖连续的频率范围。其他强太赫兹源也有不同的限制。量子级联激光器(QCL,见2016年6月期第28–31页)是一种半导体纳米结构,可产生更高的功率,但频率固定,需要低温冷却。最近的一篇论文(L H Li et al. 2017 Electronics Letters 53 799)描述了一种QCL,冷却至77 K和10 K时在4.4 THz处分别输出1.8 W和2.4 W。
中央设施能够提供更高功率来满足如太赫兹显微术等高功率需求的应用。一种光源在自由电子激光器中产生强太赫兹波,其中一相对论电子束经过一组磁极交替分布的磁铁。这使电子产生横向摆动运动,从而产生单色光子,其频率可通过改变电子速度或磁场来调节,并将其束缚在腔中而变得相干。例如,加州大学圣巴巴拉分校的自由电子激光器在0.1 THz到4.8 THz范围输出千瓦的功率。位于俄罗斯新西伯利亚的布德克核物理研究所(Budker Institute of Nuclear Physics)的另一个装置工作在1.2至8.2 THz。

新光源 纽约布鲁克海文国家实验室的NCLS-II装置具有产生太赫兹波的能力。
高功率太赫兹辐射也可以由同步加速器储存环中循环的电子产生。纽约布鲁克海文国家实验室的国家同步加速器光源(National Synchrotron Light Source)保持运行着一条THz束线,在0.15 THz以上的宽带范围提供100 mW的功率,覆盖太赫兹及以上的范围,并作为傅里叶变换光谱仪的光源。另一个同步加速器的束线是位于萨斯喀彻温省的萨斯喀彻温大学的加拿大光源(Canadian Light Source),作为傅里叶变换光谱技术和太赫兹显微技术的光源,它也以高亮度覆盖了太赫兹频率范围。
通过对探测器、光源或两者的明智选择,科学家们已经在太赫兹空隙找到了立足点并进行了最高质量的研究。但理想的太赫兹辐射源—产生毫瓦或更搞的功率,可在整个范围内调谐,紧凑且在室温下工作—仍然是难以达到的。这是安检系统和生物医学应用的一个主要障碍。

4. 寻找生命的分子
除了在太空探索宇宙起源和发展的研究外,太赫兹方法还可以研究一系列不同的基础问题。地球上的生命是如何开始的?这是一个独特的过程,意味着我们在宇宙中是孤独的吗?还是在别的地方孕育了生命?
这些大问题的一个可能答案是,生命的复杂分子或其前体起源于星际物质,并通过陨石来到地球和其他行星。根据我们对地球生命的了解,这意味着要在太空中找到含有碳以及氢、氧和氮的有机分子。其中一些分子—包括构建蛋白质所必需的氨基酸—已经在降落到地球上的陨石中发现,现在太赫兹天文光谱正被用来在太空中寻找这些生命的或生命起源前的分子。
宇宙似乎支持以活性碳为基础的化学过程—事实上,在太空中发现的第一个分子是1937年发现的CH,从那时起通过紫外到厘米波长的光谱发现的200多种分子中有机分子仍然占主导。这些结果大多来自频率低于2 THz的射电天文学,在这个范围,与分子转动相关的能级之间的跃迁提供了许多可识别的发射或吸收光谱特征。这与实验室中用甲醇 CH3OH(也在太空中被发现)等化合物产生太赫兹激光谱线的机理相同。
已知的天文有机分子包含多达13个原子(不包括非生命的富勒烯C60和C70),这是一个与生物功能相关的复杂度。据报道,2003年在太空中发现了简单的氨基酸甘氨酸(NH2CH2COOH),但后来的测量没有证实这一点。其他相关发现包括与糖相关的分子乙醇醛(CH2OHCHO)和甲酰胺(NH2CHO),后者是一种可能的生命前体,具有形成糖和氨基酸的合适性质。
类似ALMA这样的望远镜阵列提供的高角分辨率有助于寻找空间中大多数大有机分子中发现的直链碳骨架以外的复杂性。2014年,德国波恩的马克斯普朗克射电天文学研究所Arnaud Belloche领导的一个团队利用3 mm波长的ALMA发现了第一个具有支链碳链的太空分子异丙基氰化物(iso-propyl cyanide, i-C3H7CN)。这是在地球上的陨石中发现的氨基酸的典型特征。在我们银河系巨大的星体形成气体云人马座(Sagittarius)B2中观察到了这种分子,这表明太空中的活跃区域倾向于制造复杂的化合物。更深入的对分子是如何在不同的地方—从星际(interstellar)和星周(circumstellar)区域到原行星盘(protoplanetary disc)—形成的物理和化学层面的理解,将进一步集中寻找生物分子的工作。
复杂分子光谱的实验室测量对于指导天文研究和解释其结果是必不可少的。例如,Susanna Widicus Weave是埃默里大学(Emory University)的化学家,她致力于改进太赫兹傅里叶变换光谱和其他方法,以达到上述目的并研究星际化学的新领域,例如与冰的分子反应。她在最近的一篇综述论文 (Ann. Rev. Astron. Astrophys. 57 79)写道,这些技术“有望填补太赫兹空隙…提供的分析技术可与电磁频谱中的微波和红外波段相匹敌”。
研究人员已经在地球上和地球外扩展了微波和红外方法,以使太赫兹空隙可以驾驭,并在这两个波段进行了创新性研究。这种广度说明了太赫兹科学的跨学科性质,因为它探索了宇宙的起源、太空和地球上物质的性质,以及非生命分子跃进变为生命的迷人而神秘的交叉点。



中英双语





全部 0条评论